Thanks for the thoughtful and comprehensive reply/replies from all. I think this is nearing a conclusion. After a very unsatisfactory series of events, the speaker manufacturers have apparently relied on photographs of the tweeters and a dead multimeter reading to conclude that I must have blown the tweeters with excessive power from the Nova, which I contest. The dealer also blames me for playing the Nova too loudly. However we have come to a solution by which I will add a NAP 250 into the system. The dealer now seems to be retracting/denying the earlier comments about the Nova being underpowered but in any case the new amp will be a welcome addition and if it protects the speakers, as originally proposed, so much the better. I also got a response from Naim who say it’s complex, did not really confirm whether clipping/distortion is a legitimate failure mode and recommended always matching Naim equipment with Focal speakers via Naim speaker cable. Make your own minds up about that!
Loss of cohesion with an amplifier/speaker combo can certainly be the amplifier struggling.
We had following driving our Sonus Fabers:
SuperUniti
250DR
300DR
The SU just sounded quite muddled full stop. But it was only ever a very temporary solution until we added 250DR.
250DR was a vast improvement, but there were passages of music where things went astray (especially in the lower registers).
It wasn’t until we got a 300DR that everything sounded fully controlled at all times, with all types of music at all volumes.
No blame on the speakers, with the right amp they are awesome.
The responses you have received from the vendors are rubbish. I am not convinced this is anything else but product failure. Naim could have more conviction regarding their product as well.
With Naim and Focal tied together the official response is hardly surprising.
It just the limitations of the Nova. As you go higher up the range of source and amps, cohesion of loud complex music always improves.
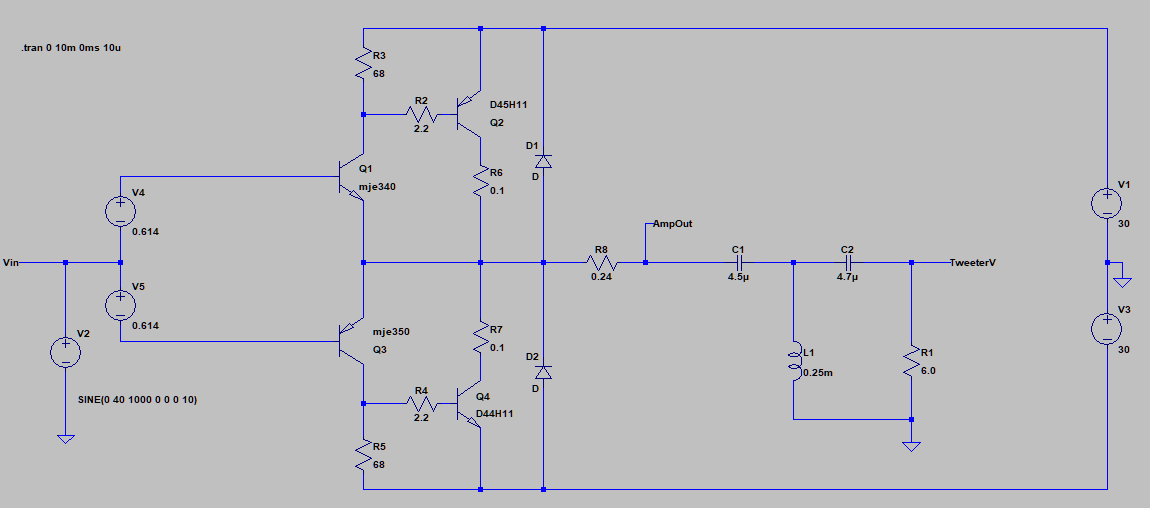
“It’s complex” looks to be a pretty accurate description. It took me more than just overnight to knock up a working simulation for what goes on. I thought a nice little single-ended CFP stage would be ideal to test it on, but that misbehaved on the negative swing as it ran out of current, and I couldn’t get it to clip cleanly anyway. I ended up with a full push-pull stage which is almost symmetrical but even that needed output diodes to clip where one would expect it to.
What seems to get through are the harmonics produced by the clipping, which I should have realised at the outset. The amount of harmonics produced depends on how hard you are clipping and in this simulation it’s going pretty hard; 40V sine into 30V rails on a 1kHz signal into a very standard 3rd Order crossover at a little above 3k. We still don’t get much more than a couple of volts swing each way coming through. The red trace is the voltage at the node before the second capacitor and is kind of indicative of what one might have with a 2nd Order x-o. That peaks at around ±6V which is about as much as I’ve ever seen going through a tweeter and might be said to be pushing it pretty hard.
This is an area that seems to be ripe for a good deal of proper research work but the takeaway from this tiny bit of simulation seems to be, slightly contradicting my initial assertions, that there is scope to do damage to tweeters if your voltage response is below 3rd Order and your x-o frequency is too low. Both of these aspects have been encouraged by the path of loudspeaker development in general - first with the “acoustic” Butterworth (now usually LR4) and later with the directivity matching - so it probably should not be a surprise to find some designs hitting the stops of what a tweeter can manage. It’s certainly a good argument to use a 1" tweeter rather than a 19mm and a waveguide will help not just with the directivity but with the power handling problem too.
Have a look for yourselves. Though there are a lot of qualifiers, and this is approximately a worst case scenario, more gets through than I initially imagined. What I don’t believe happens is that an amplifier clips at a frequency inside the tweeter passband because that’s not how the spectrum is distributed in recorded music. It’s actually fairly hard to believe it might clip at 1kHz, which is what is used here.
As I intimated early in this thread. I was not speaking from idle repetition of an old wive’s tale as your dismissive post seemed to suggest, so thank you for clarifying that your knowledge is not as definitive as your first post suggested.
Hang on a sec! In my first post I said " I should look at what waveform gets through to the tweeter (which I actually have never done, so we’ll have to put a caveat in there)…". Hardly definitive or dogmatic.
Nor was I definitive in this post, and said that I find clipping at 1kHz hard to believe. If we drop that clipping frequency to 100Hz, the ripple getting through to the tweeter falls to millivolts - 100mV peak to be precise. It’s still pretty hard to believe clipping is blowing tweeters in general, but I qualified the whole thing by saying that it was an area that’s ripe for some proper research and stressed that there were a lot of qualifiers.
This topic was automatically closed 60 days after the last reply. New replies are no longer allowed.

