Oversampling? I am confused

Dear Naim Forum Members,

I own a Naim CD5 XS which has eight times oversampling. I have Googled, Youtubed and I am still confused.

I think I have an understanding though maybe completely on the wrong path.

A Redbook CD has 16 bits of information for a quantised voltage value. There is probably a header and footer information as well. This is an assumption.

Does eight times oversampling mean that this 16 bit word is sampled eight times before it is processed by the ADC?

My understanding is that the first CD filters after the ADC were analogue filters made of capacitors, inductors and resistors. Then came digital filters which is easier for me to understand as DSP as in the radio world. Though again I could be way off track. I am confused, help!

Warm regards,

Mitch.

This example might visualise it a bit more:

Normally the DAC would use X sample points to determine how a waveform should be reconstructed, for example 44100 times per second for CD quality.

With oversampling, the DAC uses more sample points in between to estimate the shape of the waveform better. This can result in a smoother resulting waveform that requires less filtering afterwards to ‘clean up’.

So the oversampling pertains to the number of samples per second. and not the bitrate / bitdepth.

Dear litemotiv,

Thank you for your explanation. I can get my head around a ADC sampling a waveform with more points. Though I am still having difficulty with your example however for DAC. How does a DAC plot an output audio signal with oversampling please? I know you are trying to help and I can understand a smoother curve requiring less filtering.

I do not wish to be difficult though I am still struggling.

Does it plot two points on the curve then somehow extrapolates the points in-between with oversampling? Even saying this statement confuses me.

Warm regards,

Mitch.

Yes, the oversampling extrapolate/guess the in-between points. There are a variety of algorithms. There has been some problems with certain chipsets where extrapolation results in points that can add +3dB over the 0dB (max level) and cause clipping.

When mixing/mastering these days you have meters that simulate the extrapolation to avoid causing this kind of overload/clipping.

This is the theory. In practice we have jitter (more oversampling is more sensitive to jitter) and clock-recovery in the typical PLL-loop and when you add it all together the oversampled data will not be as accurate as the original 16-bit. This is the price you pay for simplifying the filters.

The above with the reservation that is has been 10 years since I looked at this.

1 Like

G’day Jan,

Ah this makes sense, the mysterious algorithms and I am hoping that my eight times oversampling CD5 XS some how does its best accommodate for jitter and extrapolate a correct waveform. I hope that was included in the price tag.

Does this mean that it reads the 16 bit word eight times or it mysteriously plots the points between the first word and the next word eight times (eight points on the plot) and the stepped waveform is then filtered to produce a smoothed audio signal?

Thank you Jan and litemotiv.

Mitch.

Here a response of our tekie @Simon-in-Suffolk , in another thread:

« Oversampling however is a term used to describe the changing of the sampling frequency of a sampled stream of data. Typically oversampling is used to describe where the sampling frequency is changed by an even integer value like 44.1 to 88.2, and Upsampling used where the change in sampling frequency can be any non integer multiple… like changing 44.1 to 48.
This differences are far from subtle.
With oversampling no interpolation is required. The sample rate is increased by inserting zero value samples in the sample stream. Zero multiplied by any value is always zero so no interpolation arithmetic errors are produced.

With Upsampling, non zero sample value interpolation is required, and so arithmetic rounding errors will be most likely introduced into the sample stream

So why do we oversample. There are several reasons, the main ones are.

  1. By increasing sample rate compared to the base band audio, that is increasing the sample rate above two times the maximum sampled frequency, allows a less resonant and steep filter to be used as the anti aliasing low pass output filter as well as the digital low pass reconstruction filter. Less steep and resonant filters cause a smoother response and less filter artefacts/perturbations in the audio pass band. Aliasing is what happens when one encodes or reconstructs frequencies that are greater than half the sample frequency rate. This will happen and cause noticeable unpleasant distortions unless measures are taken to prevent it.
  2. By some interesting aspects of discrete series mathematics as used in digital sampling… by increasing the sample rate compared to the sample rate that originally encoded the audio, any timing errors (jitter) introduced in the encoding process are proportionally reduced… as the errors are now averaged out over the whole oversampled frequency domain, and as we typically will be interested in a smaller part of that frequency domain, the errors are proportionally reduced in the part we are interested in, the audio base band.

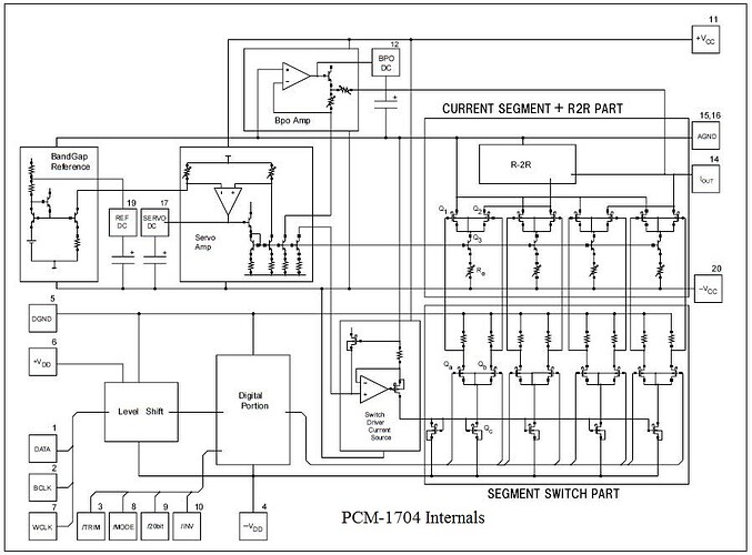
Finally regarding the PCM1704K. It is specified up to 96kHz sample rate, but Naim appear to significantly over clock it… which would appear not sensible… well it’s not quite like that. If using the internal digital filter in the PCM1704K then indeed 96kHz is your limit, however you can off load the filter function, and use the raw DAC bandwidth. This is what Naim do … they use an Analog Devices programmable filter (SHARC processor) as the oversampling function and digital low pass reconstruction filter and then feed the output of this filter to the PCM1704K natively at upto 768kHz which is within its native performance envelope.«

2 Likes

Thank you frenchrooster and Simon-in-Soffolk,

So I think I read that the 16 bit data word is read at 8 x 44.1 kHz which equals = 352.8 kHz. Possibly and I am making this bit up to write a stereo voltage point for both left and right channels the SHARC processor is running at 2 x 352.8 kHZ (unless there is two of them, one for each audio channel) = 705.6 kHz.

Anyhow back to one channel at 352.8 kHz, this data word with averaged out jitter from 8 reads from the SHARC processor is sent to the digital low pass reconstruction filter which is the SHARC processor and then fed to the Burr-Brown PCM1704k DAC where we find our left and right channel stereo audio output voltage points to be fed to whatever buffer amplifiers and more amplification until we obtain our 1 v pk-pk output audio waveform or it might be 2V pk-pk waveform.

Question: Does the laser actually scan the data word on the disc 8 times to feed the 8 data words to the SHARC processor? This is how I would think that jitter can be averaged out. Possibly another topic.

I do not know if the SHARC or PCM1704k ADC can clock a single 16 bit word or a double word of 32 bits. 16 for left channel and 16 for right channel.

Question: I am missing where the PCM1704k can handle 96 kHz sample rate and then process unto 768kHz. Is this what you mean that NAIM overclock this DAC?

Though I now have a better understanding.

Thank you very much.

Warm regards,

Mitch.

1 Like

These are the specs of the PCM1704:

8x oversampling at 96Khz results in a virtual sampling rate of 768Khz.

1 Like

Thank. you litemotiv,

I see my error that I was expecting 16 bits to be clocked in and a voltage out. There must be two of these chips inside the ND5 XS unless the output is multiplexed to each channel.

The data comes in on pin 1 and the current out on pin 14.

So therefore the data word is clocked in as a data stream.

I think I understand and maybe very incorrect that the data stream, each bit is sampled eight times to minimise jitter errors, thus I tentatively say averaged out and produce a current output on pin 14.

I am assuming that there are two data words, one for each channel thus we require a DAC that can run at least twice the 44.1 kHz frequency for each channel = 88.2 kHz. I see a large use of cascode differential amplifiers in the chip. Interesting. Though digital technology was never my forte’. I am an old analogue guy from my tech college days. Possibly the other inputs tell the chip how long the word length is or the empty bits are filled with zeros. Just a guess.

If anybody wishes to share more light on the subject, I am interested and please do correct me.

I do have a better understanding. Though I am curious how we obtain a stereo signal if only one PCM1704 is used in the CD5 XS.

Warm regards,

Mitch.

My understanding is that Oversampling was originally a necessity with the early Phillips based CD players, because the only had 14 bit D-A chips…? (think they had 4 times oversampling…?)

I think it also helps with the design of Anti-Aliasing Filters - because the Sampling Aliases are at much high frequencies and easier to deal with…?

1 Like

My CD player is a non oversampling design. So it is clearly not compulsory.

Hello Collywobbles,

(do you barrack for Collingwood?). May I ask how old your CD player is and how large it is please. Maybe better still a link.

Warm regards,

Mitch.

I see in your Bio that you have an Audio Note which I have never heard of and a Meridian which I think goes back to the early 90’s. Is that correct?

Warm regards,

Mitch.

My main player is a mid/late 90s Valve output stage Audio Note. It has a AD1865 Chip which is still highly regarded in some quarters. I will cry when it eventually gives up, I’ve not heard a Player that I prefer, perhaps I need to get out more. Sounds very Analogue.

1 Like

I found an article on another forum. Would it be OK to copy and paste it here?

Warm regards,

Mitch.

I found this on another forum and will supply a link to give credits to the original writer.

The correct replay of sampled audio requires a reconstruction low-pass filter after the conversion to analogue.

The sampling theorem, in all its beauty, prescribes a particular type of filter: Sinc(x).

The job of the Sinc filter is to remove the raw staircase output of the DAC, turning it into a fluid and continuous signal exactly identical to the band-limited signal that was sampled during recording.

This filter cannot be realised in the analogue domain.

However, oversampling the original data allows to implement this filter (largely) in the digital domain, where it is feasible to arbitrary accuracy (this is simply an engineering problem). After this the signal is converted to analogue and a mild analogue filter completes the process.

Turning this oversampling with digital reconstruction filtering off allows the signal’s ultrasonic images (‘images’, emphatically not ‘aliases’) which correspond to the staircase steps to pass on to the rest of the system. It is then up to your speakers and ultimately your ears to provide the reconstruction filtering and reject the images. Which they will, being hard-limited to 12-20kHz depending on your age. All of this may sound different , it is also demonstrably less accurate . But then a turntable also isn’t very accurate, and many people like its sound (perhaps for very valid reasons).

The terms oversampling/upsampling also are used in the context of ADCs and of delta-sigma modulation, where they mean somewhat different but conceptually related things.

Warm regards,

Mitch.

1 Like

This topic was automatically closed 60 days after the last reply. New replies are no longer allowed.